"Нет ничего более легкого, чем быть занятым, и нет ничего более трудного, чем быть результативным"
А. Маккензи
Часть 1. Основные показатели эффективности абонентского отдела, отдела продаж, диспетчеров, техников и монтажников и способы их повышения.
На передовой с клиентами – кадры решают все!
Успешная деятельность телеком-операторов напрямую зависит от человеческого ресурса: как от клиентов и их мнения, так и от самих сотрудников компании. Большинство процессов и клиентских сервисов на предприятии до сих пор реализовывается в ручном режиме и "живыми людьми". Более того, сама по себе услуга кабельного телевидения не является уникальной, аналогичную услугу предоставляют множество операторов связи. Есть небольшие отличия по пакетам услуг и набору каналов, но, согласно статистике, порядка 75% зрителей смотрят определенный набор каналов, который есть практически в каждой сети операторов. Разница в услугах может быть ощутима за счет дополнительных сервисов и качественного обслуживания клиентов.
Если вы оператор кабельного вещания, важно не только, какую услугу вы предоставляете, но и как: уровень сервиса и обслуживания. Сотрудники, работающие непосредственно с клиентами – техники, операторы кол-центра, сотрудники расчетного отдела и менеджеры по продажам – должны быть обворожительны и профессиональны.
Если от клиента поступил запрос в компанию, примите заявку вежливо и оперативно, отправьте техника в ближайшее и удобное клиенту время для выявления причины и устранения проблемы. И не важно, на чьей стороне могла возникнуть проблема (на вашем оборудовании сети, или у клиента собака перегрызла провода) – помогите, решите вопрос абонента, и он останется благодарен.
Старайтесь на каждом этапе общения с клиентом оставлять приятное впечатление: выезжая на заявку, ваши сервисные специалисты должны быть одеты в чистую и опрятную форму, дружелюбны и иметь с собой весь необходимый инструментарий. Высокий уровень сервисного обслуживания произведет благоприятное впечатление и повысит лояльность абонента.
Другой вопрос, как сделать так, чтобы ваши сотрудники, имея высокий уровень знаний и квалификации, выполняли свою работу со 100% отдачей? Половина сотрудников телеком-операторов работают за компьютером (операторы кол-центра, административный персонал, бухгалтерия, сотрудники расчетного отдела, складские служащие и др.), естественно у них свободный доступ к интернету, уютный офис, чай/кофе и общение с коллегами в режиме нон-стоп – факторов отвлечения от работы множество. Необходимо так организовать рабочий процесс, чтобы у сотрудников не было желания постоянно выходить в соцсети, решать свои личные вопросы на рабочем месте и не проводить большую часть времени в приятном общении с коллегами на отвлеченные темы.
Другая проблема касается второй половины сотрудников фирмы, которые 90% времени работают удаленно и зачастую не каждый день появляются в офисе (это касается техников, инженеров ВОЛС и др). Не всегда получается отследить их работу, скорость выполнения задач и проверить эффективность труда. Не используется ли рабочая машина в личных целях, вовремя ли выполняются заявки, как сотрудник общается с клиентами, одет ли он в спецформу, не берет ли "на руку" дополнительных денежных средств от клиента. Не менее важный вопрос: выполняются ли должным образом все регламентные работы, соблюдаются ли направляющие формы и скрипты. Например, по завершению заявки техник должен предложить абоненту (по желанию) оставить отзыв об обслуживании. Вопрос контроля в таком случае выходит на первое место.
Говоря о проблематике повышения эффективности сотрудников оператора ТВ, стоит затронуть и вопрос качественного набора персонала и его успешной адаптации на рабочем месте, особенно в период активного роста компании и расширения.
Все эти вопросы рассмотрим в статье, исходя из собственного успешного и обширного опыта работы в телеком-среде в течение 18 лет.
Наша компания начала предоставлять услуги кабельного тв с 2002 года под чутким руководством Вячеслава Анатольевича Миронова, когда в ее штате было минимальное количество сотрудников, и каждый из них был мультифункционален. На сегодняшний день в компании насчитывается несколько сотен сотрудников различных подразделений и тысячи клиентов, а без успешного опыта обслуживания абонентов компания не смогла бы достичь таких высот.
В своей работе мы применяем следующие основные методы и инструменты для повышения эффективности сотрудников:
1. Четкие цели и установленные показатели.
Прежде всего, сотрудники должны понимать общие цели компании и стремиться к их достижению. Цель может быть как единой для всей команды (например, достигнуть 100% охвата аудитории), так и конкретной для каждого подразделения. Например, основная цель абонентского отдела – "проблема или вопрос, с которым обратился клиент, должна быть решена с минимальными неудобствами для клиента и в кратчайшие сроки", для сотрудников кол-центра – "заявка абонента принята и по возможности решена удаленно с минимальными затратами времени на консультацию по телефону, либо назначен специалист для выезда к абоненту на дом" и т.п.
Также важны физические показатели, по которым можно отслеживать эффективность или неэффективность работы сотрудников подразделений. Например, для техника это количество выполненных заявок в день, для оператора кол-центра – время, проведенное в переговорах с клиентами, количество принятых звонков, отсутствие пропущенных вызовов и др. В Таблице №1 представлены подразделения компании, их цели и закрепленные за ними показатели.
Таблица №1. Показатели эффективности сотрудников телеком-оператора
|
№
|
Подразделение
|
Показатели эффективности
|
Физическое выражение показателя
|
Цель
|
|
1 |
Отдел продаж (В2В)
|
• Объём продаж. | 100000 руб./мес. | Поиск и привлечение новых клиентов, увеличение прибыли компании. |
| • Количество заключенных сделок. | ⩾2 в мес. | |||
| • Средняя цена сделки. | 50000руб | |||
| • Конверсия продаж. | ≤20% | |||
| • Количество сделанных рассылок. | ⩾700 в мес. | |||
| • Количество телефонных переговоров. | ⩾500 в мес. | |||
| • Количество проведенных встреч. | ⩾15 в мес. | |||
| • Допродажи (сервиса, услуг). | ⩾2 в мес. | |||
| 2 | Тендерный отдел (B2G) | • Своевременная подготовка документов, заполнение форм и подача заявок. | 100% | Привлечение новых клиентов и заключение контрактов через систему тендеров |
| • Количество поданных заявок. | ⩾12в мес. | |||
| • Количество подписанных контрактов. | ⩾3в мес. | |||
| • Количество успешно завершенных тендеров. | 100% | |||
| • Объем продаж. | ⩾1млн.руб./мес. | |||
| 3 | Кол-центр | • Количество принятых звонков. | 100% | Абонент дозвонился и получил консультацию в полном объеме. |
| • Количество пропущенных звонков. | 0 | |||
| • Общее время в переговорах. | 4ч/день | |||
| • Среднее время в переговорах. | 2 мин/звонок | |||
| • Время ожидания ответа. | ≤20 сек | |||
| • Знание и соблюдение скриптов. | 100% | |||
| • Соблюдение телефонного этикета. | 100% | |||
| • Правильное ведение карточек Абонентов (работа в CRM). | 100% | |||
| • Удовлетворенность клиента полученной консультацией. | 100% | |||
| 4 | Расчетный отдел | • Наличие актуальных договоров со всеми клиентами компании. | 100% | Корректное проведение взаиморасчетов с Клиентами. |
| • Количество ошибок при поведении расчетов с клиентами. | 0 | |||
| • Количество принятых звонков. | 100% | |||
| • Количество пропущенных звонков. | 0 | |||
| • Соблюдение телефонного этикета. | 100% | |||
| 5 | Сервисный отдел (техники) | • Количество выполненных заявок. | 100% | Обеспечение технической составляющей предоставления качественной услуги клиенту – проблема абонента решена |
| • Количество невыполненных заявок. | 0 | |||
| • Количество перенесенных заявок по вине монтажника. | 0 | |||
| • Количество повторных заявок. | 0 | |||
| • Время, затрачиваемое на выполнение одной заявки. |
≤30 мин/заявка |
|||
| • Количество опозданий на заявку по вине монтажника. | 0 | |||
| 6 | Бухгалтерия | • Соблюдение сроков подготовки и сдачи бухгалтерской отчетности. |
100% |
Оперативное формирование полных и достоверных данных, с соблюдением бухгалтерского, правового и налогового законодательства, для обеспечения внутренних и внешних пользователей бухгалтерской информацией, необходимой для выработки и принятия управленческих решений. |
| • Количество ошибок в отчетной документации. | 0 | |||
| • Процент отчетов, поданных в последний день. | 0% | |||
| • Процент ошибок в расчете и начислении заработной платы. | 0% | |||
| • Процент просроченных платежей по счетам. | 0% | |||
| • Наличие актов сверки за год по всем контрагентам. | 100% | |||
| • Наличие первичных документов по всем клиентам. | 100% | |||
| • Дебетовая задолженность. | ≤5% | |||
| • Результаты налоговой оптимизации. Общий процент налогов, уплачиваемых предприятием, не превышает средний процент по отрасли. |
7%≤ОСНО≤8% 2%≤УСН≤3% 6%≤НДС≤7% |
|||
| • Сокращение издержек. | 5%...10% | |||
| • Сумма штрафов за отчетный период | 0 руб. | |||
| • Количество жалоб со стороны клиентов и контрагентов. | 0 | |||
| 7 | Юридический отдел | • Процент успешно урегулированных в досудебном порядке претензий контрагентов. | 30% | Соблюдение законности в деятельности предприятия и осуществление правовой поддержки других подразделений компании для обеспечения юридической защиты имущества компании и ее интересов. |
| • Процент выигранных дел в суде (компания-истец). | 70% | |||
| • Снижение требований по заявленным к предприятию судебным искам (соотношение заявленной суммы и присужденной, в %). | ⩾50% | |||
| • Замедление сроков рассмотрения входящих исков (т.н. "затягивание" процесса). | ≤30% | |||
| • Время ответа на запросы внутренних заказчиков. | 1 день | |||
| • Своевременность согласования договоров (если сроки согласования регламентированы) |
Не более 3 дней |
|||
| • Своевременность информирования заинтересованных сотрудников об изменениях в законодательстве. |
Не более 3 дней
с момента вступления в силу
|
Таблицу можно расширить, мы указали лишь основные подразделения. Показатели могут быть отличными и дорабатываться под каждую конкретную компанию в зависимости от специфики предоставляемых услуг и масштабности деятельности.
Сотрудник с четким представлением о цели работы, ориентирующийся на выполнение закрепленных за ним показателей, будет работать эффективнее и правильно распределять свое рабочее время. С каждым сотрудником необходимо проводить индивидуальную работу по донесению данной информации.
Важно, чтобы сотрудник понимал не только то, что от него требуется сделать, но и какой весомый вклад он вносит в общее дело, в развитие всей компании. В действительности исследования показывают, что даже при отсутствии финансовых вложений постановка целей сама по себе может повысить эффективность работы сотрудников на 12-15%.
2. Разработанные и документально зафиксированные бизнес-процессы, стандарты и регламенты предприятия
Построение эффективной последовательности действий персонала осуществляется посредством описанных и внедренных бизнес-процессов на предприятии, когда каждый сотрудник понимает все цепочку действий, регламент проведения работ, знает стандарты, ориентирован на временные затраты для выполнения той или иной задачи. Бизнес-процессы отражают четкое разграничение зон ответственности и дают сотруднику понимание о его месте нахождения в том или ином процессе. Зафиксированные бизнес-процессы могут представлять собой блок-схему с описанием каждого структурного элемента в ней и последовательности действий.
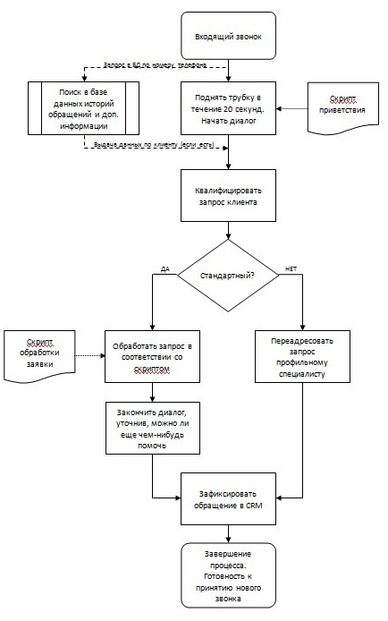
Для примера приведем бизнес-процесс, используемый нашими операторами кол-центра при обработке входящего звонка (см. Рис. 1).
Рис. 1. Бизнес-процесс обработки входящего звонка сотрудниками кол-центра

Одна из основных проблем на любом предприятии – никто не хочет брать на себя конечную ответственность, происходит размытие переходов ответственности по этапам выполнения задачи. Именно для этого и нужны разработанные и зафиксированные в системе бизнес-процессы. А логически правильные и согласованные между собой они помогают получить предсказуемые и гарантированные результаты.
Зафиксированные документально бизнес-процессы позволяют избежать двусмысленности, недосказанности и недопонимания, которые могут возникнуть в ходе устной передачи информации. Все бизнес-процессы должны находиться в определенной системе с открытым доступом для сотрудников, ответственных лиц и руководителей.
3. Автоматизация рабочих процессов
Основная роль внедрения систем автоматизации – повышение уровня эффективности, мобильности и облегчения труда сотрудников. Благодаря этим изменениям возрастает уровень конкурентоспособности на рынке, идет мощное использование ресурсной базы. Автоматизация рабочих процессов позволяет выполнять ряд работ более быстро и качественно. Основные преимущества введения автоматизации:
- • Налаживание линий коммуникации как внутри компании, так и с клиентами.
- • Экономия временных затрат и направление высвобожденного "человеческого" времени на более важные задачи.
- • Повышение продуктивности сотрудника и улучшение качества работы (отсутствие риска "человеческой ошибки").
- • Снижение денежных издержек.
- • Внедрение прозрачной иерархии.
- • И др.
В своей практике мы применяем такие системы автоматизации бизнес-процессов, как Битрикс 24 Redmine, 1С, Lotus Notes, Billing LAN, Irdeto и др. На данный момент рассматриваем внедрение системы "Пряники" для повышения мотивации сотрудников.
"Битрикс24" используется для работы с CRM базой, для постановки задач и управления проектами, а также для учета рабочего времени и трудозатрат на выполнение той или иной задачи (используем в основном для отдела продаж).
В Redmin работают технические специалисты, задействованные в проектировании и строительстве сетей СКС, СКТВ, ВОЛС.
Программа 1С используется для нужд бухгалтерии, склада, транспортного и расчетного отделов.
LANBilling – биллинговая система для принятия платежей, хранения истории взаиморасчетов, тарификация услуг и пр.
Система Irdeto используется для предоставления доступа абонентов к услуге кабельного телевидения.
Lotus Notes является некой агрегирующей платформой, которая помимо выполнения собственных программных функций, собирает и интегрирует все имеющиеся данные в своей системе, что позволяет получить достаточно быстрый доступ к любой необходимой информации по рабочим процессам рядовыми сотрудниками (см. Рис. 2).

Рис. 2. Автоматизация рабочих процессов на предприятии ГК "Столичные кабельные сети"
Многие крупные телеком-компании (например, "Уфанет") в своей работе используют гибкую систему управления проектами Agile. В целом каждая фирма сама для себя решает, какие программы и платформы выбирать для создания оптимальной системы автоматизации рабочих процессов.
Продолжение следует. В следующей статье мы поговорим о системах учета и контроля расходования рабочего времени, организации работы выездных сотрудников, оценки эффективности труда сотрудника и методах повышения квалификации, а также об обратной связи и "методе тайного покупателя".
- Войдите или зарегистрируйтесь, чтобы оставлять комментарии